What is the TR-369 (USP)

What is the TR-369 (USP)
The TR-369, also called USP (User Services Platform), is a standardized protocol for managing, monitoring, upgrading, and controlling devices.
TR-369 represents the natural evolution of the Broadband Forum’s CPE WAN Management Protocol (CWMP), commonly known as TR-069. It uses the TR-181 Data Model to represent device operations (firmware upgrades, reboots, etc.), network interfaces, WiFi, and service functions (IoT functions, VoIP, etc.).
TR-369 at a Glance
- Create interoperable and vendor-independent managed systems.
- Perform lifecycle management of consumer connected devices and containerized microservices.
- Develop applications that gather the telemetry necessary for mass data processing, AI, and machine learning.
- Bootstrap and configure newly installed or purchased devices and applications.
- Let customer support monitor and troubleshoot connected devices, services, and home network links in real time.
- Map the home network to control service quality and monitor threats.
- Securely control IoT, smart home, and smart networking functions locally or from the Cloud.
- Enable multi-tenant (i.e., multi-stakeholder) management and control.
Topology
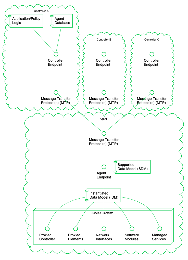
The architecture of TR-369 (USP) is built around a flexible and secure communication model between Controllers and Agents. Controllers are the management entities, such as service provider platforms or mobile apps, while Agents are the software components embedded in customer devices like routers, gateways, or IoT equipment. Communication between them happens over pluggable Message Transfer Protocols (MTPs), including WebSockets, MQTT, and STOMP, enabling adaptability to different network environments. The architecture is data-model driven, primarily based on TR-181, which standardizes how device parameters and services are represented. It also supports multiple simultaneous Controllers, asynchronous messaging, real-time interactions, and strong security mechanisms like TLS and mutual authentication. Together, these elements provide a scalable, interoperable, and future-proof framework for managing a wide variety of connected devices.

Controller
A USP controller manages a set of service elements represented in a USP agent’s data model. A USP controller database contains all agents within a deployment, capturing states and capabilities, and helps instantiate use case changes. The Controller is responsible for managing USP agents, interacting with the Agent Data Model, executing CRUD operations, and actions in the device.
Agent
A USP Agent is responsible for exposing a set of "Service Elements" (essentially, a data model composed of objects and parameters that represent a specific set of functionality) for consumption by a Controller. While USP is capable of being used in many different environments, the home network is expected to be the most common environment, and in this environment, a USP Agent would reside in a piece of Customer Premise Equipment (CPE), e.g., broadband home router, Wi-Fi access point, IoT gateway.


Protocols
The MTP, or Message Transfer Protocol, is a protocol that operates one layer below the User Services Platform (USP). Its main function is to transport messages between USP Endpoints. The MTP essentially encapsulates the datagrams that make up the USP messages, along with essential information such as the USP version and the IDs of the source and destination Endpoints. In addition, it may contain metadata to ensure integrity, security, and the delivery of fragmented messages.
Multiple MTPs and Configuration
Both Agents and Controllers can support multiple MTPs. When an Agent operates with multiple MTPs, it can be configured to connect to a specific Controller through more than one protocol. When an Agent sends a notification, it may use a specific MTP, try to send through all MTPs simultaneously, or send sequentially through each MTP.
Supported Protocols
The USP specification defines different bindings, which allow specific protocols such as CoAP (deprecated), WebSockets, STOMP, MQTT, and UDS to carry USP records in their payloads.

Alarms / Notifications
You can create notifications that fire on a value change, object creation and removal, complete operation, or an event.

Data Collection
The protocol has a mechanism called "Bulk Data", where it is possible to collect large volumes of data from the device. The data can be collected by HTTP, or another telemetry MTP defined in the TR standard; this data can be in JSON, CSV format, or XML. This generates the opportunity to use AI on top of this data, obtaining relevant information that can be used for different purposes, from predicting events, KPIs, and information for the commercial area, but also for the best configuration of a device.
WiFi
It has over 130 Wi-Fi configuration and diagnostics metrics, many of these settings and parameters are a trade-off between signal coverage area, latency and throughput. When deploying Wi-Fi systems, there is a tendency to maintain the same configuration on all clients, causing the technology to perform below expectations. Machine Learning combined with the data analysis mentioned in the previous topic, makes it possible to automate the management and optimization of Wireless networks, where a big data approach is able to find the ideal configuration for each device.

IoT
CPE and IoT management are converging to work together. To make it possible, protocols are relying on data model extensions to reach the last mile and inside home devices proxying IoT functions through a home gateway and progressing to integrate with the Matter specification.



Software Modules
Currently, telecommunications giants and startups, publishing new software daily, slow delivery cycles and manual and time-consuming quality assurance processes make it difficult for integrators and service providers to compete. USP "Software Module Management" allows a containerized approach to the development of software for embedded devices, making it possible to drastically reduce the chance of error in software updates. It also facilitates the integration of third parties in a device, still keeping the firmware part isolated from the Vendor.

TR-069 Migration to TR-369
The advent of the Internet of Things, real-time data with massive telemetry, and the demand for Value-Added services bring countless opportunities and challenges for service providers, with over a billion devices across the globe today making use of TR-069. What is the future of the protocol, and what can we expect ahead?
The CWMP (CPE Wan Management Protocol), better known as TR-069, opened many doors for the ecosystem of providers, through which it is possible to deliver services with agility, which meet or exceed customer expectations, with remote management and a secure network, also bearing in mind the lower cost and greater efficiency for service providers.
With the rise of what we now call the smart home, the Internet of Things and the demand for increasingly interconnected and cloud-based environments, new demands and obstacles have emerged, opening the door to the creation of a new form of communication that meets the needs of the current market.
There is a fierce race to monetize the IoT devices that are now part of the connected home and other environments as well as already existent network delivery points. As a result, many companies are creating their own proprietary solutions; this is understandable given such pressure generated by the promise of Smart Home and VAS monetization. Unfortunately, these applications contribute to a poor ecosystem, where a provider ends up dependent and limited to a vertical solution from a single vendor. This generates a low competition environment (which leads to greater risks), less innovation, and the potential for very high-cost solutions.
The technologies behind Wi-Fi, device-to-device connectivity, the Smart Home and IoTs are constantly evolving and improving. It is important that when service providers look for a solution, they look for something that is "future proof", always thinking ahead.
Seeking to solve the challenges mentioned above, providers and manufacturers together developed the USP (User Services Platform), defined by the Broadband Forum's TR-369 standard, which is the natural evolution of the TR-069. This new standard is designed to be flexible, secure, scalable and standardized to meet the demands of a connected world today, and in the future.
Adoption Challenges
The adoption of TR-369 (USP) faces several challenges despite its advantages over TR-069. Many service providers still rely heavily on large installed bases of legacy TR-069 systems, making migration complex and costly. Integrating USP requires updating device firmware, deploying compatible management platforms, and ensuring interoperability across multi-vendor environments can slow down rollout.
The widespread adoption depends on industry-wide certification, testing, and alignment, which are maturing and progressing through time, just as every new technology curve of adoption does. In the next years, the scenario might be similar to what is happening with IPv4 and IPv6 co-existing and ISPs working on a dual stack mode.
---
In summary, TR-369 presents itself as a very powerful tool for ISPs to solve their current and future challenges and stay ahead of the competition.
Bibliographic sources: MU-461.pdf, USP Training Session Slides, Oktopus Documentation, TR-369 Specification
Take control of your
network today
The world’s most widely used open-source USP Controller and CWMP Auto Configuration Server, with enterprise-class features, services and premium support.



